【記者陳信利/綜合報導】雲林縣蒜頭進入盛產期,但氣候變遷、蟲害與近日春雨驟降接連,導致出現產量、產價雙跌等欠收慘況!
經雲林縣政府以及張嘉郡、丁學忠及劉建國等不分藍綠立委多次會勘與力爭,農業部今天(8日)公告核定大蒜天然災害補助救助標準。
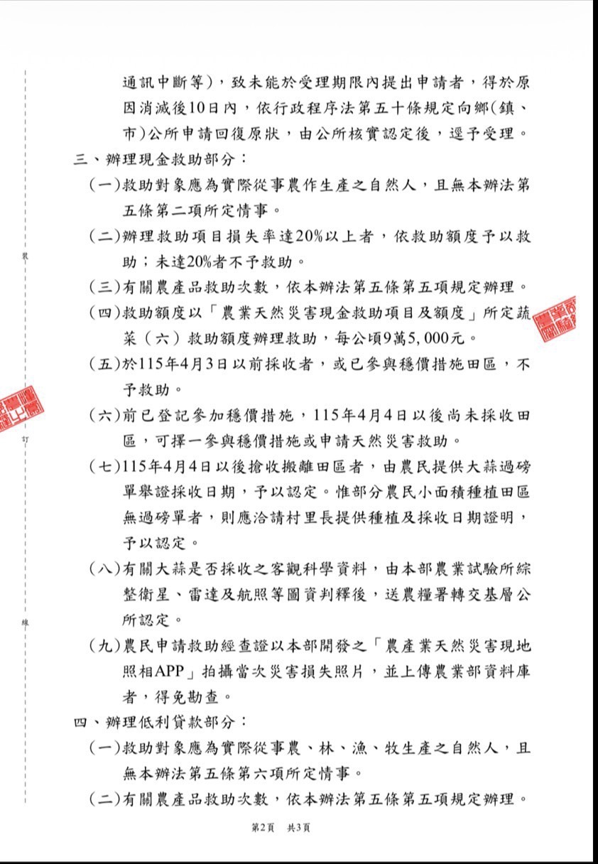
包含每公頃補助9.5萬元,已參與穩價措施但未採收可二擇一做彈性選擇,使用農產業天然災害現地照相APP上傳災損可免現勘。
立委劉建國今天會同農業部次長胡忠一、農糧署署長姚士源及褒忠鄉長陳建名等人,馬不停蹄前往土庫、虎尾、北港、水林、莿桐等地走入田間,實地勘查大蒜受損狀況。
農業部胡忠一次長當場允諾,並於會勘後火速公告核定「大蒜天然災害救助」,給予受災農民最即時支持。
針對此次大蒜嚴重災損,胡次長在田間向鄉親們掛保證,農業部絕對與農民站在一起,這幾天持續接到劉委員的強力反映與關心,農業部第一時間就決定南下確認災情。
他說看到農民辛勞種植的大蒜因天候受損,農業部責無旁貸,因此現場直接允諾並以最快速度公告救助。
胡次長強調,政府的責任就是做農民最堅實後盾,相關的救助預算與行政程序,農業部會用最高效率來處理,請大家放心,政府絕不會讓農民孤單面對氣候變遷的挑戰!
劉立委表示,看到鄉親的心血泡湯,心中十分不捨,非常感謝農業部與胡次長展現極高效率,立刻下鄉傾聽民意並給予實質承諾。
為讓鄉親能第一時間掌握救助資訊,劉立委特別整理出本次救助公告的三大申請重點,呼籲農民朋友務必留意自身權益:
第一、放寬客觀認定標準:
只要在4月4日時田區仍有未採收的蒜頭,都納入救助範圍。若是4月4日當天已搶收、目前田區無蒜頭的鄉親,至公告日(4月8日)前,都可持「過磅單」或「村里長證明」作為客觀事實認定。
第二、穩價措施或災損救助,擇一辦理:
針對4月4日以後種植大蒜尚未採收的農民朋友,以不重複申請政府補助為原則,可自行評估選擇繼續參與「大蒜穩價措施」,或是申請「天然災害救助」,兩項擇一辦理。
第三、善用APP得免現場勘查:
建議農民朋友多加運用「農產業天然災害現地照相APP」拍攝災損影像並上傳。凡透過APP拍照紀錄者得免除現場勘查,將可大幅加快後續的撥款流程。
劉立委強調,天然災害救助希望能彌補農民因天災帶來的損害,讓大家有重新站起來的底氣。接下來,他會持續在立法院緊盯相關單位行政流程,讓農民們盡快得償所失。
立委張嘉郡指出,日前已向雲林縣政府反映今年蒜頭收成不佳情形,縣府隨即啟動「蒜頭乾燥機專案補助計畫」,自籌經費1000萬元,補助農民或農民團體購置乾燥設備,補助比例最高二分之一、每案上限10萬元,受理期間自4月1日至30日止。
張立委昨天偕同立委丁學忠、雲林縣副縣長謝淑亞,會同農糧署、農業改良場專家及縣府相關單位人員,前往四湖鄉蒜田進行會勘,實地了解大蒜受損情形,並要求中央「從速、從優、從簡」,儘速啟動天然災害救助機制。
張立委說,今年接到不少蒜農陳情,今年病蟲害嚴重,蒜頭結球小,農藥噴灑成本增加,導致蒜價崩跌,農民血本無歸,加上近日大雨驟降,讓欠收情形雪上加霜。
她昨天到現場會勘,許多原本準備搶收的大蒜因連日泡水受潮,出現嚴重裂瓣現象,甚至已形成無法販售的「蓮花蒜」,部分蒜頭更出現腐爛情形。
農作受災不僅影響整體收成量,更直接衝擊市場價格,讓蒜農可說是血本無歸,面臨極大的生計壓力與虧損風險。
張立委表示,農業部今天核定公告,申請期間為明天9日起至22日向鄉公所提出申請,補助標準為每公頃9萬5千元。
她特別提醒農民,申請時可透過「農產業天然災害現地照相APP」拍攝災損情形,並上傳農業部資料庫,經審核符合規定者,可免現地勘查,若符合救助標準,也可申請農業天然災害低利貸款。(圖/立委劉建國、張嘉郡服務處提供)
報社資訊
分享








